Casal d'Estiu: inscripcions fins el 17 de maig

Òrgans de Govern de l'Ateneu

L'Ateneu Instructiu és una escola concertada i associació sense ànim de lucre amb una llarga trajectòria a Sant Joan Despí. Va ser fundada el 1882 per famílies del municipi que volien oferir una ensenyança de qualitat als nens i nenes de la localitat (pots conèixer més a la secció d' Història del centre ).

Avui, l'Ateneu manté aquesta mateixa missió i valors, i els desenvolupa en unes instal·lacions úniques, fruit de la participació, la implicació i l'empenta de les famílies al llarg de generacions. Per això, la titularitat del centre recau en les famílies associades, que participen activament en la vida del col·legi a través dels diferents òrgans de govern i de la comunitat educativa.

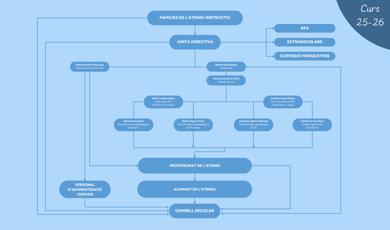
Organigrama de l'Ateneu Instructiu

La titularitat: les famílies

Les famílies de l'Ateneu són l'eix del projecte: sostenen la titularitat del centre i trien democràticament la Junta Directiva.

Què implica?

  • vetllar pel projecte educatiu i el bon funcionament general del centre.
  • impulsar una cultura de participació i corresponsabilitat.
  • assegurar la continuïtat de l'Ateneu com a projecte educatiu de la comunitat i per a la comunitat.
Junta Directiva

Junta Directiva

La Junta Directiva representa la titularitat (les famílies) i s'elegeix mitjançant procés democràtic.

  • Mandat: es renova cada 5 anys.
  • Funció: definir línies estratègiques i acompanyar el centre en decisions institucionals, organitzatives i de sostenibilitat del projecte, sempre dins del marc normatiu i del Projecte Educatiu.

Àmbits impulsats des de la Junta

  • AFA
  • Extraescolars
  • Comissió de Màrqueting

La Junta Directiva està formada per persones associades que no perceben cap retribució pel seu càrrec.

Equip Directiu

Equip Directiu

L'Equip Directiu lidera la gestió pedagògica i organitzativa del dia a dia del centre, en coordinació amb la titularitat i la resta d'òrgans.

  • Renovació: es renova cada 4 anys.
  • Funció: direcció i coordinació acadèmica, pedagògica i organitzativa; acompanyament a alumnat i professorat; planificació i seguiment del projecte educatiu.

Estructura

  • Direcció
  • Subdirecció
  • Caps d'estudis (Infantil i Primària / ESO i Batxillerat – Dual)
  • Coordinacions pedagògiques per etapes (Infantil, Primària, ESO i Batxillerat)

Consell Escolar

El Consell Escolar és l'òrgan de participació on estan representats els principals membres de la comunitat educativa, i on es tracten qüestions rellevants del funcionament del centre.

Hi participen representants de:

  • Famílies
  • Professorat
  • Alumnat
  • Personal d'administració i serveis
  • Titularitat / direcció
  • Ajuntament

Professorat i personal d'administració i serveis

El professorat és el motor pedagògic de l'Ateneu i treballa de forma coordinada per etapes i projectes, assegurant coherència educativa i acompanyament proper a l'alumnat.

El personal d'administració i serveis és clau per al funcionament diari del centre i l'atenció a les famílies, contribuint a que l'escola sigui un espai segur, ordenat i acollidor.

AFA

A l'Ateneu comptem amb una AFA molt activa, amb una particularitat que ens diferencia de molts altres centres: no funciona amb quotes periòdiques. La seva activitat es centra en organitzar i dinamitzar iniciatives que uneixen les famílies i enforteixen la comunitat educativa.

Què fa l'AFA?

  • Organitza activitats i celebracions per a famílies i alumnat.
  • Col·labora en esdeveniments del centre i en propostes comunitàries.
  • Participa en activitats de ciutat, connectant l'Ateneu amb Sant Joan Despí.

Les persones integrants de la comissió de l'AFA no perceben retribució alguna per aquesta tasca.

Documents que guien el centre

El projecte i el funcionament de l'Ateneu es sostenen sobre un marc documental clar, públic i actualitzat. Entre els principals documents del centre es troben:

  • Estatuts de l'entitat titular (l'associació).
  • NOFC (Normes d'Organització i Funcionament del Centre).
  • PEC (Projecte Educatiu de Centre).

Nota: els documents estan disponibles per a les famílies associades a la intranet ClickEdu de l'associació.